Упр.1055 ГДЗ Мерзляк Полонский 6 класс (Математика)
Решение #1
Решение #2

Рассмотрим вариант решения задания из учебника Мерзляк, Полонский, Якир 6 класс, Вентана-Граф:
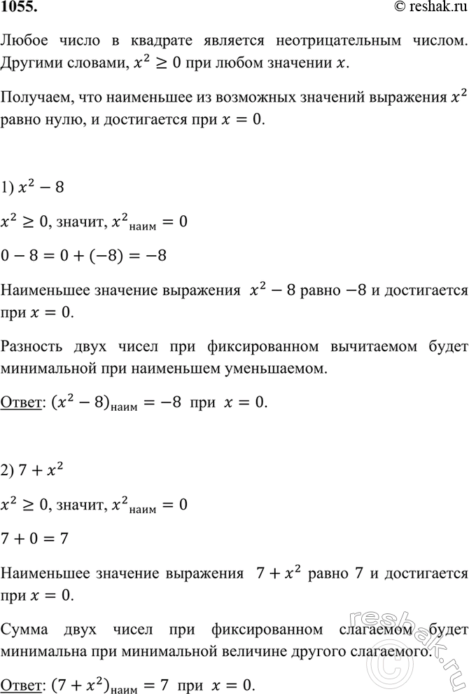
1055. Найди те наименьшее значение выражения:
1) x2 - 8; 2) 7 + х2.
При каком значении х выражение принимает наименьшее значение?
Любое число в квадрате является неотрицательным числом. Другими словами, x^2?0 при любом значении x.
Получаем, что наименьшее из возможных значений выражения x^2 равно нулю, и достигается при x=0.
1)
Наименьшее значение выражения x^2-8 равно -8 и достигается при x=0.
Разность двух чисел при фиксированном вычитаемом будет минимальной при наименьшем уменьшаемом.
Ответ: (x^2-8)_наим=-8 при x=0.
2)
Наименьшее значение выражения 7+x^2 равно 7 и достигается при x=0.
Сумма двух чисел при фиксированном слагаемом будет минимальна при минимальной величине другого слагаемого.
Ответ: (7+x^2 )_наим=7 при x=0.
Похожие решебники
Популярные решебники 6 класс Все решебники
*размещая тексты в комментариях ниже, вы автоматически соглашаетесь с пользовательским соглашением