Урок 108 Часть 2 ГДЗ Иванов Кузнецова 3 класс (Русский язык)
Решение #1

Рассмотрим вариант решения задания из учебника Иванов, Кузнецова 3 класс, Просвещение:
Урок 108
Выполни упражнения в тетради "Пишем грамотно" №2.
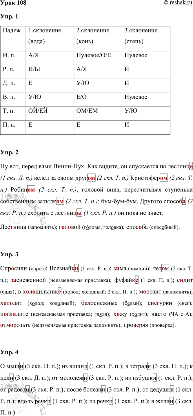
Упр. 1.
Падеж 1 склонение (вода) 2 склонение (конь) 3 склонение (степь)
И. п. А/Я Нулевое/О/Е Нулевое
Р. п. И/Ы А/Я И
Д. п. Е У/Ю И
В. п. У/Ю Е/О Нулевое
Т. п. ОЙ/ЕЙ ОМ/ЕМ У/Ю
П. п. Е Е И
Упр. 2.
Ну вот, перед вами Винни-Пух. Как видите, он спускается по лестнице (1 скл. Д. п.) вслед за своим другом (2 скл. Т. п.) Кристофером (2 скл. Т. п.) Робином (2 скл. Т. п.), головой вниз, пересчитывая ступеньки собственным затылком (2 скл. Т. п.): бум-бум-бум. Другого способа (2 скл. Р. п.) сходить с лестницы (1 скл. Р. п.) он пока не знает.
Лестница (запомнить); головой (головы, головка); способа (способный).
Упр. 3.
Спросили (спрос); Всезнайки (1 скл. Р. п.); зима (зимний); летом (2 скл. Т. п.); заснеженной (неизменяемая приставка); фуфайке (1 скл. П. п.); сидит (сидя); в холодильнике (холод; холодный; 2 скл. П. п.); морозит (запомнить); холодит (холод; холодный); белоснежные (белый); снегурки (снег); поглядите (неизменяемая приставка; глядя); хожу (ходит); часто (ЧА с А); отморозьте (неизменяемая приставка; запомнить); проверяя (проверка).
Упр. 4.
О мыши (3 скл. П. п.); из вишни (1 скл. Р. п.); в тетради (3 скл. П. п.); к цели (3 скл. Д. п.); от молодежи (3 скл. Р. п.); из избушки (1 скл. Р. п.); от радости (3 скл. Р. п.); после болезни (3 скл. Р. п.); от дедушки (1 скл. Р. п.); вдоль речки (1 скл. Р. п.); из речки (1 скл. Р. п.); в жизни (3 скл. П. п.).
Упр. 5.
Спускаться по лестнице (1 скл. Д. п.); писать в тетради (3 скл. П. п.); подлететь к ромашке (1 скл. Д. п.); помогать дедушке (1 скл. Д. п.); мечтать о море (2 скл. П. п.); разговаривать с врачом (2 скл. Т. п.); надевать кофту (1 скл. В. п.); скакать на лошади (3 скл. П. п.); вспомнить о банке (1 скл. П. п.).
Упр. 6.
Ворон за морем (2 скл. Т. п.) летал, а умнее не стал.
Гора с горой не сходятся, а человек с человеком (2 скл. Т. п.) сойдутся.
Гостя по одежке (1 скл. Д. п.) встречают, по уму провожают.
Два медведя в одной берлоге (1 скл. П. п.) не живут.
Первый парень на деревне (1 скл. П. п.), в деревня в два двора.
Переплыл море (2 скл. В. п.), а в луже (1 скл. П. п.) утонул.
Упр. 7.
За печкой (1 скл. Т. п.); лет (лета); однажды (запомнить); вышел (шёл, запомнить); свет (света); очень (запомнить); спросил (спрос); сегодня (запомнить) обед (обеда).
Упр. 8.
Весна пришла!
Весна пришла!
И вся природа расцвела!
Повсюду расцвели цветы,
Деревья, клумбы и кусты,
А также крыши и мосты,
И переулки, и коты…
(Хоть, если честно говоря,
Коты цвели, конечно, зря.)
Словарные слова: природа, деревья, конечно.
Популярные решебники 3 класс Все решебники
*размещая тексты в комментариях ниже, вы автоматически соглашаетесь с пользовательским соглашением