Упр.102 ГДЗ Разумовская Львова 6 класс (Русский язык)
Решение #1 (Учебник 2023)
Решение #2 (Учебник 2021)
Решение #3 (Учебник 2013)

Рассмотрим вариант решения задания из учебника Разумовская, Львова 6 класс, Просвещение:
УЧИМСЯ ГОВОРИТЬ НА ЛИНГВИСТИЧЕСКУЮ ТЕМУ
Заполните таблицу примерами, а затем расскажите об основных способах образования слов в русском языке.
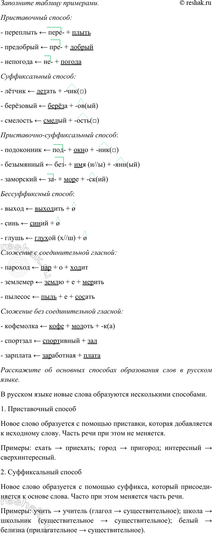
Приставочный способ:
- переплыть < пере- + плыть
- предобрый < пре- + добрый
- непогода < не- + погода
Суффиксальный способ:
- лётчик < летать + -чик()
- берёзовый < берёза + -ов(ый)
- смелость < смелый + -ость()
Приставочно-суффиксальный способ:
- подоконник < под- + окно + -ник()
- безымянный < без- + имя (и//ы) + -янн(ый)
- заморский < за- + море + -ск(ий)
Бессуффиксный способ:
- выход < выходить + o
- синь < синий + o
- глушь < глухой (х//ш) + o
Сложение с соединительной гласной:
- пароход < пар + о + ходит
- землемер < землю + е + мерить
- пылесос < пыль + е + сосать
Сложение без соединительной гласной:
- кофемолка < кофе + молоть + -к(а)
- спортзал < спортивный + зал
- зарплата < заработная + плата
В русском языке новые слова образуются несколькими способами.
1. Приставочный способ
Новое слово образуется с помощью приставки, которая добавляется к исходному слову. Часть речи при этом не меняется.
Примеры: ехать > приехать; город > пригород; интересный > сверхинтересный.
2. Суффиксальный способ
Новое слово образуется с помощью суффикса, который присоединяется к основе слова. Часто при этом меняется часть речи.
Примеры: учить > учитель (глагол > существительное); школа > школьник (существительное > существительное); белый > белизна (прилагательное > существительное).
3. Приставочно суффиксальный способ
К основе исходного слова одновременно добавляются приставка и суффикс.
Примеры: окно > подоконник (приставка под- и суффикс -ник); море > заморский (приставка за- и суффикс -ск-).
4. Бессуффиксный способ
Новое слово (обычно существительное) образуется путём отсечения суффикса от глагола или прилагательного.
Примеры: переходить > переход; глубокий > глубь.
5. Сложение
Новое слово создаётся путём соединения двух или более основ или слов.
Примеры:
- с соединительной гласной (обычно о или е, реже – и или я): пар + о + ходит > пароход; снег + о + падать > снегопад; земля + е + мерить > землемер;
- без соединительной гласной: диван кровать, спортзал (спорт + зал), зарплата (заработная плата);
- с одновременным присоединением суффикса (чаще всего суффикса -к-): хлеб + о + резать + -к(а) > хлеборезка.
6. Переход одной части речи в другую
Слово начинает употребляться в новой роли, без добавления приставок или суффиксов. Чаще всего прилагательные или причастия переходят в существительные.
Примеры: столовая (комната) > столовая (место, где едят); дежурный (ученик) > дежурный (тот, кто дежурит); мороженое (мясо) > мороженое (десерт).
7. Аббревиация (образование сложносокращённых слов)
Новое слово получается путём сокращения словосочетаний – по первым буквам или частям слов.
Примеры: МГИМО (Московский государственный институт между-народных отношений); вуз (высшее учебное заведение); завуч (заведующий учебной частью).
Выберите из списка иноязычные слова, составьте с ними словосочетания и запишите, проверяя себя но орфографическому словарю. По каким признакам вы опознали заимствованные слова?
Л...генда, простота, бюллетень, келья, чистенький, сестричка, администрация, приучить, этаж, гр..фин, молоко, близкий, ди..та, ножницы, к..раул, братский, обновка, ав..ация.
Иноязычные слова.
Легенда (сочетание «ге»); бюллетень (сочетание «бю»); келья (начинается с «ке»); администрация (начинается с «а»); этаж (начинается с «э»); графин (наличие в слове буквы «ф»); диета (соседство двух и более гласных); караул (соседство двух и более гласных); авиация (соседство двух и более гласных; начинается с «а»).
Словосочетания.
Интересная легенда; монашеская келья; бюллетень с фамилия кандидатов; сельская администрация; пятый этаж; красивый графин; лечебная диета; стать в караул; российская авиация.
Запишите предложения, поставив глаголы, данные в скобках, в форме прошедшего времени, а прилагательные — в нужной форме.
1) Белая (какая?) фасоль (ж. р.) быстро сварилась.
2) Молодой (какой?) картофель (м. р.) быстро поджарился.
3) Концертный (какой?) рояль (м. р.) стоял на сцене.
4) Шелковистый (какой?) белоснежный (какой?) тюль (м. р.) продавался в соседнем (каком?) магазине.
5) Белый (какой?) лебедь (м. р.) плыл по нашему озеру.
Похожие решебники
Популярные решебники 6 класс Все решебники
*К сожалению, временные проблемы с публикацией комментариев с мобильных устройств.