Упр.1016 ГДЗ Мерзляк Полонский 5 класс (Математика)
Решение #1 (Учебник 2024)
Решение #2 (Учебник 2019)
Решение #3 (Учебник 2019)

Рассмотрим вариант решения задания из учебника Мерзляк, Полонский, Якир 5 класс, Просвещение:
Найдите сумму:
1) 4 5/9 + 7 1/6; 2) 6 11/12 + 8 13/18; 3) 2 3/16 + 1 7/24 + 3 1/12.
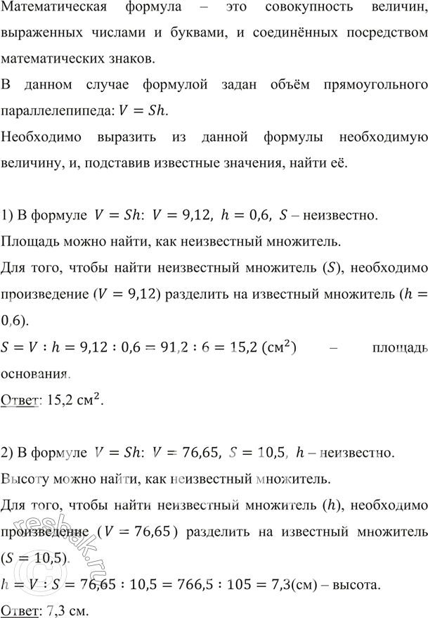
Пользуясь формулой объёма прямоугольного параллелепипеда V = Sh, вычислите:
1) площадь S основания, если V = 9,12 см^3, h = 0,6 см;
2) высоту h, если V = 76,65 см^3, S = 10,5 см^2.
Похожие решебники
Популярные решебники 5 класс Все решебники
*К сожалению, временные проблемы с публикацией комментариев с мобильных устройств.