Упр.1014 ГДЗ Мерзляк Полонский 5 класс (Математика)
Решение #1 (Учебник 2024)
Решение #2 (Учебник 2019)
Решение #3 (Учебник 2019)

Рассмотрим вариант решения задания из учебника Мерзляк, Полонский, Якир 5 класс, Просвещение:
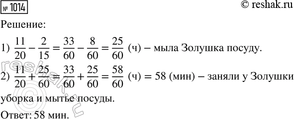
Золушка 11/20 ч убирала комнаты, что на 2/15 ч больше времени, которое она затратила на мытьё посуды. Сколько времени заняли у Золушки уборка и мытьё посуды?
Площадь прямоугольника равна площади квадрата со стороной 2,1 см. Одна из сторон прямоугольника равна 0,9 см. Вычислите периметр прямоугольника.
Похожие решебники
Популярные решебники 5 класс Все решебники
*размещая тексты в комментариях ниже, вы автоматически соглашаетесь с пользовательским соглашением