Упр.1011 ГДЗ Мерзляк Полонский 5 класс (Математика)
Решение #1 (Учебник 2024)
Решение #2 (Учебник 2019)
Решение #3 (Учебник 2019)

Рассмотрим вариант решения задания из учебника Мерзляк, Полонский, Якир 5 класс, Просвещение:
Найдите значение выражения, предварительно сократив дроби:
1) 25/80 + 45/60;
2) 20/45 + 26/54;
3) 36/300 + 12/40 - 350/1000;
4) 14/24 - 39/90 + 15/100;
5) 42/120 + 20/32 - 28/160;
6) 45/72 - 33/144 - 20/64.
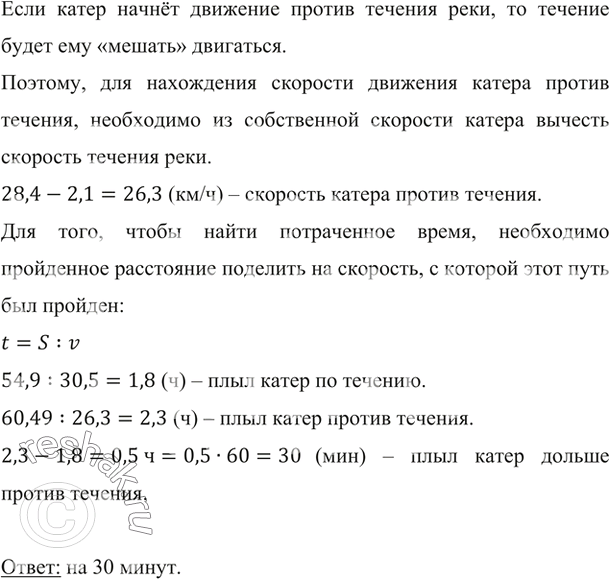
Катер прошёл 54,9 км по течению реки и 60,49 км против течения. На сколько минут дольше шёл катер против течения, чем по течению, если скорость катера в стоячей воде равна 28,4 км/ч, а скорость течения — 2,1 км/ч?
Похожие решебники
Популярные решебники 5 класс Все решебники
*размещая тексты в комментариях ниже, вы автоматически соглашаетесь с пользовательским соглашением