Упр.328 ГДЗ Разумовская 9 класс (Русский язык)
Решение #1 (Учебник 2023)
Решение #2 (Учебник 2018)

Рассмотрим вариант решения задания из учебника Разумовская, Львова 9 класс, Дрофа:
Проанализируйте пример из предыдущего упражнения, опираясь на информацию из рубрики «Возьмите на заметку!».
Как ни старались люди, /собравшись в одно небольшое место несколько сот тысяч, /изуродовать ту землю, /на которой они жались, //как ни забивали камнями землю, чтобы ничего не росло на ней, /как ни счищали всякую пробивающуюся травку, /как ни дымили каменным углем и нефтью, /как ни обрезывали деревья и ни выгоняли всех животных и птиц, — //весна была весною даже и в городе//.
Данное предложение – это период: особая синтаксическая конструкция, представляющая собой смысловое и структурное единство, образуемое сложным предложением.
Первая часть произносится с постепенно нарастающим повышением голоса, затем следует явно выраженная пауза, после которой наступает заметное понижение голоса.
Языковые средства: анафора (как ни…); синтаксический параллелизм; лексический повтор (землю, весна, весною).
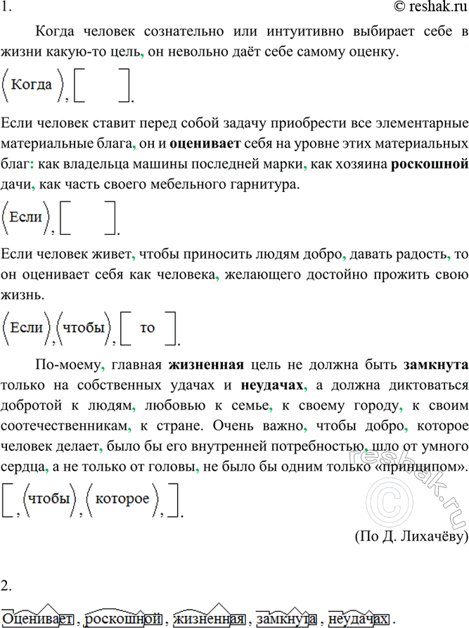
1. Спишите, расставляя знаки препинания. Составьте схемы сложных предложений.
Когда человек сознательно или интуитивно выбирает себе в жизни какую-то цель он невольно даёт себе самому оценку. Если человек ставит перед собой задачу приобрести все элементарные материальные блага он и оценивает себя на уровне этих материальных благ как владельца машины последней марки как хозяина роскошной дачи как часть своего мебельного гарнитура. Если человек живёт чтобы приносить людям добро давать радость то он оценивает себя как человека желающего достойно прожить свою жизнь.
По-моему главная жизненная цель не должна быть замкнута только на собственных удачах и неудачах а должна диктоваться добротой к людям любовью к семье к своему городу к своим соотечественникам к стране. Очень важно чтобы добро которое человек делает было бы его внутренней потребностью шло от умного сердца а не только от головы не было бы одним только «принципом».
(По Д. Лихачёву)
2. Разберите по составу выделенные слова.
3. Из последнего абзаца выпишите слова, образованные приставочно-суффиксальным способом.
4. Определите, к какому разряду относится каждое место-имение, употреблённое в тексте.
5. На основе этого текста напишите небольшое по объёму сочинение-рассуждение, выразив в нём своё отношение к мысли, высказанной Д. С. Лихачёвым.
Текст Д. Лихачёва заставляет задуматься над жизненными задачами и целями человека. Автор убеждён, что главная жизненная задача не должна быть замкнута только на собственных удачах и неудачах. От выбора цели зависит многое и для окружающих, и для самого человека. Не материальное, а душевное богатство делает человека счастливым. А для этого мы должны быть гуманны и добры к окружающему нас миру.
Популярные решебники 9 класс Все решебники
*К сожалению, временные проблемы с публикацией комментариев с мобильных устройств.