Упр.52.14 ГДЗ Мордкович 10-11 класс (Алгебра)
Решение #1
Решение #2

Рассмотрим вариант решения задания из учебника Мордкович, Семенов 11 класс, Мнемозина:
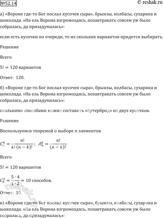
52.14 «Вороне где-то Бог послал кусочек сыра», брынзы, колбасы, сухарика и шоколада.
«На ель Ворона взгромоздясь, позавтракать совсем уж было собралась, да призадумалась»:
а) если есть кусочки по очереди, то из скольких вариантов придётся выбирать;
б) сколькими способами можно составить «бутерброд» из двух кусочков;
в) если съесть сразу три кусочка, а остальные спрятать и съесть завтра и послезавтра, то из скольких вариантов придется выбирать;
г) сколько получится, если один кусочек всё-таки бросить Лисе, а потом ответить на вопрос а)?
Похожие решебники
Популярные решебники 11 класс Все решебники
*размещая тексты в комментариях ниже, вы автоматически соглашаетесь с пользовательским соглашением