🔥ГДЗ под запретом?

Упр.37.35 ГДЗ Мордкович 10-11 класс (Алгебра)

Решение #1

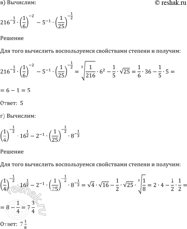
Изображение 37.35а) (1/4)^-1/2 * 25^1/2 - 81^1/2 * 125^-1/3;б) 49^-1/2 * (1/7)^-2 + 2^-1 * (-2)^-2;в) 216^-1/3 * (1/6)^-2 - 5^-1 * (1/25)^-1/2;г) (1/4)^-1/2 * 16^1/2 - 2^-1...

Решение #2

Изображение 37.35а) (1/4)^-1/2 * 25^1/2 - 81^1/2 * 125^-1/3;б) 49^-1/2 * (1/7)^-2 + 2^-1 * (-2)^-2;в) 216^-1/3 * (1/6)^-2 - 5^-1 * (1/25)^-1/2;г) (1/4)^-1/2 * 16^1/2 - 2^-1...
Дополнительное изображение
Загрузка...

Рассмотрим вариант решения задания из учебника Мордкович, Семенов 11 класс, Мнемозина:
37.35
а) (1/4)^-1/2 * 25^1/2 - 81^1/2 * 125^-1/3;
б) 49^-1/2 * (1/7)^-2 + 2^-1 * (-2)^-2;
в) 216^-1/3 * (1/6)^-2 - 5^-1 * (1/25)^-1/2;
г) (1/4)^-1/2 * 16^1/2 - 2^-1 * (1/25)^-1/2 * 8^-1/3.
*Цитирирование задания со ссылкой на учебник производится исключительно в учебных целях для лучшего понимания разбора решения задания.
*К сожалению, временные проблемы с публикацией комментариев с мобильных устройств.