Упр.37.29 ГДЗ Мордкович 10-11 класс (Алгебра)
Решение #1
Решение #2

Рассмотрим вариант решения задания из учебника Мордкович, Семенов 11 класс, Мнемозина:
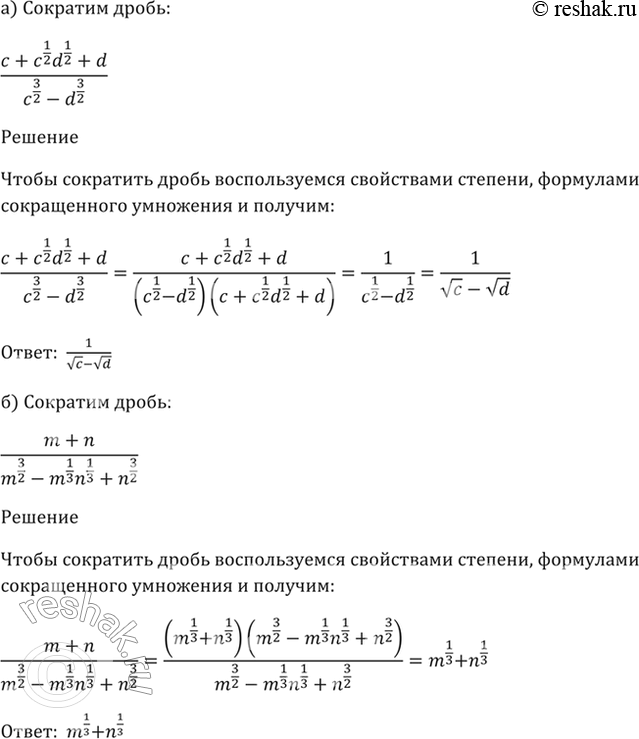
37.29
а) (c + c^1/2 * d^1/2 + d) / (c^3/2 - d^3/2);
б) (m + n) / (m^2/3 - m^1/3 * n^1/3 + n^2/3).
Похожие решебники
Популярные решебники 11 класс Все решебники
*размещая тексты в комментариях ниже, вы автоматически соглашаетесь с пользовательским соглашением