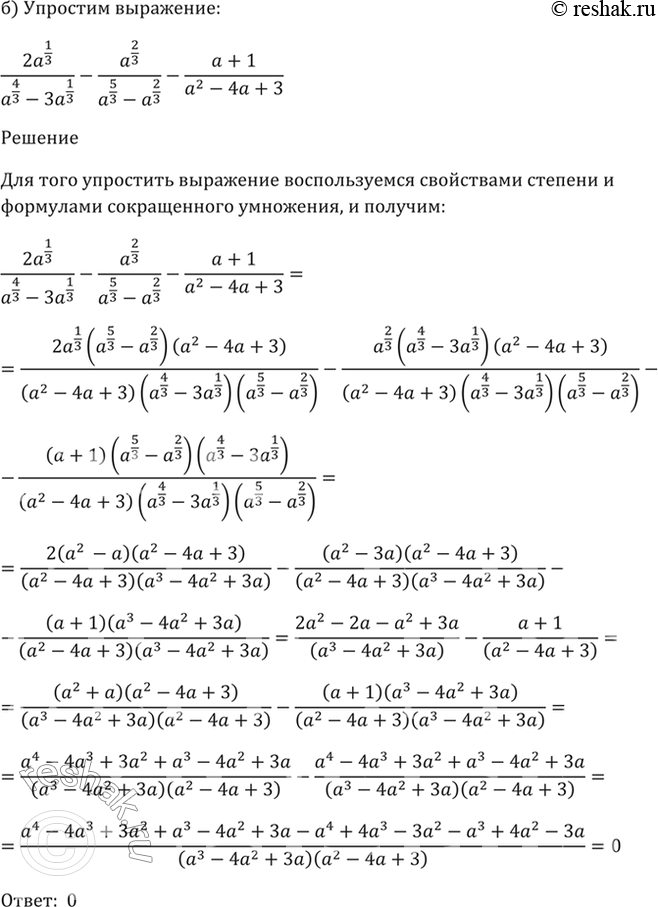
Упр.37.40 ГДЗ Мордкович 10-11 класс (Алгебра)
Решение #1
Решение #2

Рассмотрим вариант решения задания из учебника Мордкович, Семенов 11 класс, Мнемозина:
37.40
а) (a^1/2 + b^1/2)/a^1/2 - a^1/2 / (a^1/2 - b^1/2) + b/(a - a^1/2*b^1/2);
Похожие решебники
Популярные решебники 11 класс Все решебники
*размещая тексты в комментариях ниже, вы автоматически соглашаетесь с пользовательским соглашением