Упр.37.36 ГДЗ Мордкович 10-11 класс (Алгебра)
Решение #1
Решение #2

Рассмотрим вариант решения задания из учебника Мордкович, Семенов 11 класс, Мнемозина:
37.36
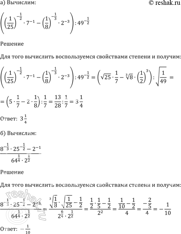
а) ((1/25)^-1/2 * 7^-1 - (1/8)^-1/3 * 2^-3) / 49^-1/2;
б) (8^-1/3 * 25^-1/2 - 2^-1) / (64^1/4 * 2^1/2).
Похожие решебники
Популярные решебники 11 класс Все решебники
*размещая тексты в комментариях ниже, вы автоматически соглашаетесь с пользовательским соглашением