Упр.37.31 ГДЗ Мордкович 10-11 класс (Алгебра)
Решение #1
Решение #2

Рассмотрим вариант решения задания из учебника Мордкович, Семенов 11 класс, Мнемозина:
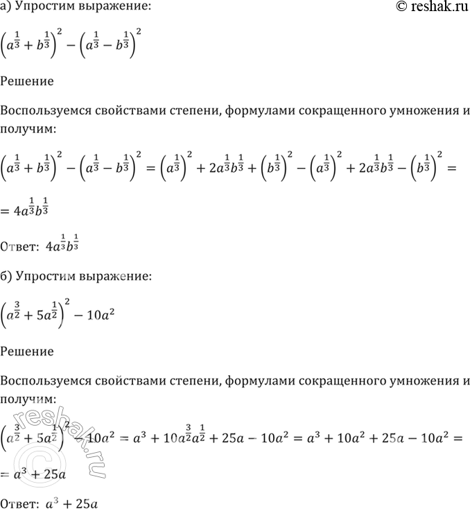
37.31
а) (a^1/3 + b^1/3)^2 - (a^1/3 - b^1/3)^2;
б) (a^3/2 + 5a^1/2)^2 - 10a^2.
Похожие решебники
Популярные решебники 11 класс Все решебники
*размещая тексты в комментариях ниже, вы автоматически соглашаетесь с пользовательским соглашением