Упр.37.33 ГДЗ Мордкович 10-11 класс (Алгебра)
Решение #1
Решение #2

Рассмотрим вариант решения задания из учебника Мордкович, Семенов 11 класс, Мнемозина:
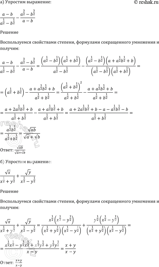
37.33
а) (a - b)/(a^1/2 - b^1/2) - (a^3/2 - b^3/2)/(a - b);
б) корень(x)/(x^1/2 + y^1/2) + корень(y)/(x^1/2 - y^1/2).
Похожие решебники
Популярные решебники 11 класс Все решебники
*размещая тексты в комментариях ниже, вы автоматически соглашаетесь с пользовательским соглашением