Упр.37.25 ГДЗ Мордкович 10-11 класс (Алгебра)
Решение #1
Решение #2

Рассмотрим вариант решения задания из учебника Мордкович, Семенов 11 класс, Мнемозина:
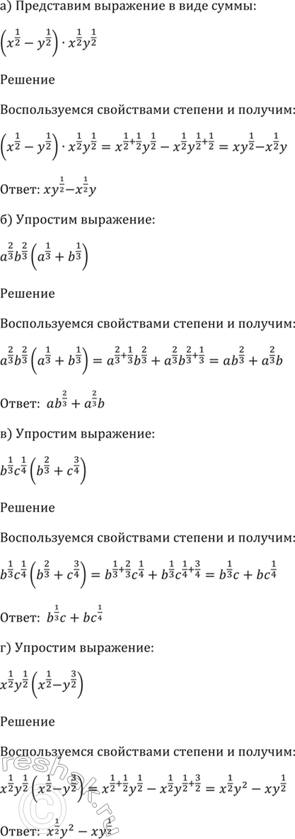
37.25 Представьте выражение в виде суммы:
а) (x^1/2 - y^1/2) * x^1/2 * y^1/2;
б) a^2/3 * b^2/3 * (a^1/3 + b^1/3);
в) b^1/3 * c^1/4 * (b^2/3 + c^3/4);
г) x^1/2 * y^1/2 * (x^1/2 - y^3/2).
Похожие решебники
Популярные решебники 11 класс Все решебники
*К сожалению, временные проблемы с публикацией комментариев с мобильных устройств.