Упр.3.3 ГДЗ Мордкович 10-11 класс (Алгебра)
Решение #1
Решение #2

Рассмотрим вариант решения задания из учебника Мордкович, Семенов 10 класс, Мнемозина:
3.3 Для заданной функции найдите обратную;
постройте график заданной функции и обратной функции:
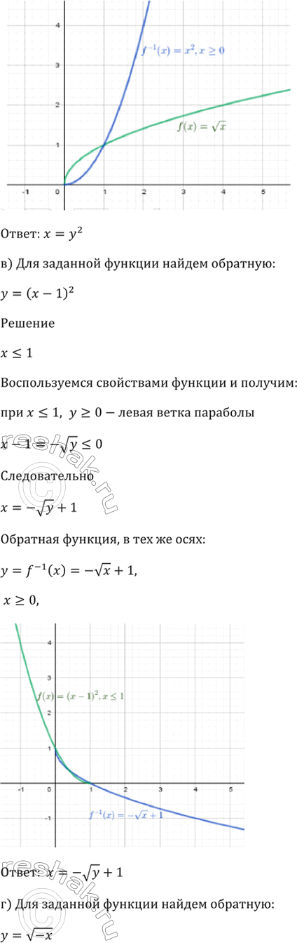
а) у = х2, х > = 0;
б) у = корень(x);
в) у = (х - 1)^2, х < = 1;
г) у = корень(-x).
Похожие решебники
Популярные решебники 10 класс Все решебники
*размещая тексты в комментариях ниже, вы автоматически соглашаетесь с пользовательским соглашением