Упр.21.25 ГДЗ Мордкович 10-11 класс (Алгебра)
Решение #1
Решение #2

Рассмотрим вариант решения задания из учебника Мордкович, Семенов 10 класс, Мнемозина:
21.25
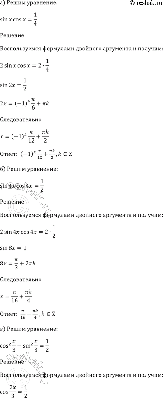
a) sin x * cos x = 1/4;
6) sin 4x * cos 4x = 1/2;
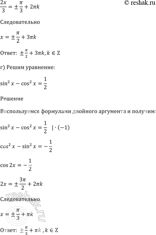
РІ) cos^2 x/3 - sin^2 x/3 = 1/2;
Рі) sin^2 x - cos^2 x = 1/2.
Похожие решебники
Популярные решебники 10 класс Все решебники
*размещая тексты в комментариях ниже, вы автоматически соглашаетесь с пользовательским соглашением