Упр.21.22 ГДЗ Мордкович 10-11 класс (Алгебра)
Решение #1
Решение #2

Рассмотрим вариант решения задания из учебника Мордкович, Семенов 10 класс, Мнемозина:
21.22
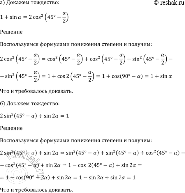
a) 1 + sin a = 2cos^2 (45 - a/2);
6) 2sin^2 (45 - a) + sin 2a = 1;
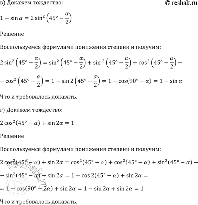
РІ) 1 - sin a = 2 sin^2 (45 - a/2);
Рі) 2cos^2 (45 + a) + sin 2a = 1.
Похожие решебники
Популярные решебники 10 класс Все решебники
*размещая тексты в комментариях ниже, вы автоматически соглашаетесь с пользовательским соглашением