Упр.21.30 ГДЗ Мордкович 10-11 класс (Алгебра)
Решение #1
Решение #2

Рассмотрим вариант решения задания из учебника Мордкович, Семенов 10 класс, Мнемозина:
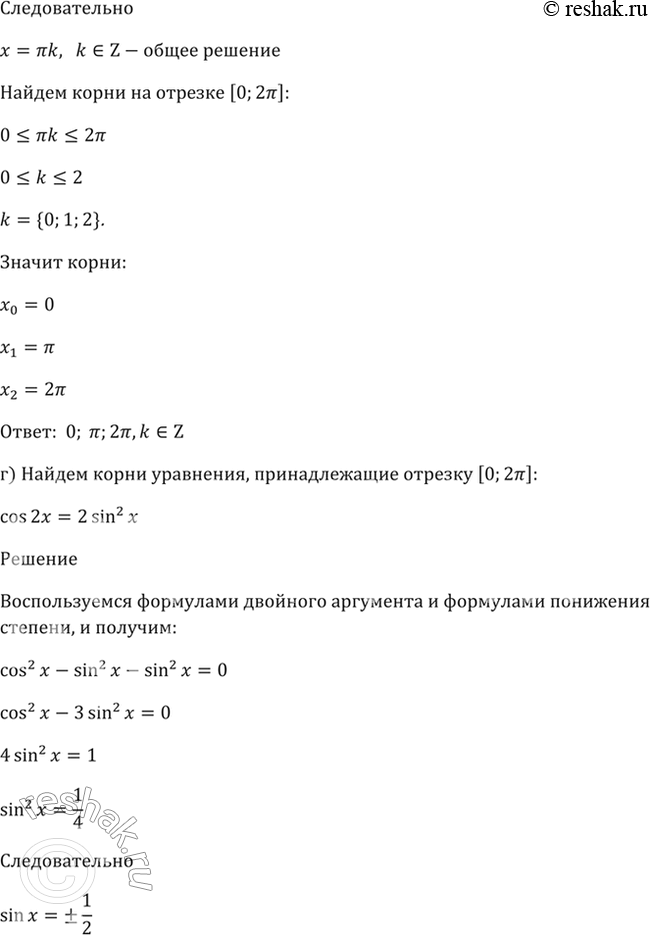
21.30 Найдите корни уравнения, принадлежащие отрезку [0; 2пи]:
а) cos 2х + 3sin x = 1;
б) sin^2 x = -cos 2x;
в) cos 2x = cos^2 x;
г) cos 2x = 2sin^2 x.
Похожие решебники
Популярные решебники 10 класс Все решебники
*размещая тексты в комментариях ниже, вы автоматически соглашаетесь с пользовательским соглашением