Упр.21.21 ГДЗ Мордкович 10-11 класс (Алгебра)
Решение #1
Решение #2

Рассмотрим вариант решения задания из учебника Мордкович, Семенов 10 класс, Мнемозина:
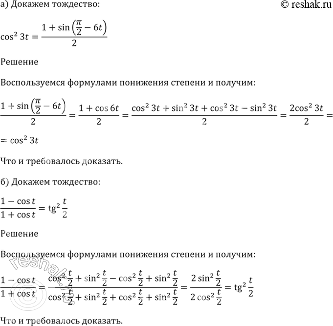
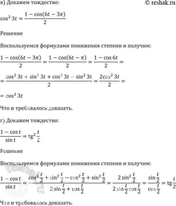
21.21
а) cos^2 3t = (1 + sin (пи/2 - 6t)) / 2;
6) (1 - cos t) / (1 + cos t) = tg^2 t/2;
в) cos^2 3t = (1 - cos (6t - Зпи)) / 2;
г) (1 - cos t) / sin t = tg t/2.
Похожие решебники
Популярные решебники 10 класс Все решебники
*размещая тексты в комментариях ниже, вы автоматически соглашаетесь с пользовательским соглашением