Упр.21.24 ГДЗ Мордкович 10-11 класс (Алгебра)
Решение #1
Решение #2

Рассмотрим вариант решения задания из учебника Мордкович, Семенов 10 класс, Мнемозина:
21.24 Решите уравнение:
а) sin 2x - 2cos x = 0;
б) sin 2x - sin x = 0;
в) 2sin x = sin 2x;
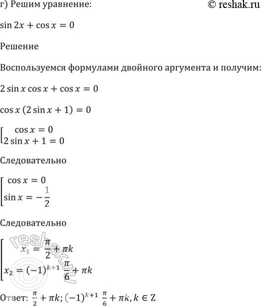
г) sin 2x + cos x = 0.
Похожие решебники
Популярные решебники 10 класс Все решебники
*К сожалению, временные проблемы с публикацией комментариев с мобильных устройств.