Упр.21.17 ГДЗ Мордкович 10-11 класс (Алгебра)
Решение #1
Решение #2

Рассмотрим вариант решения задания из учебника Мордкович, Семенов 10 класс, Мнемозина:
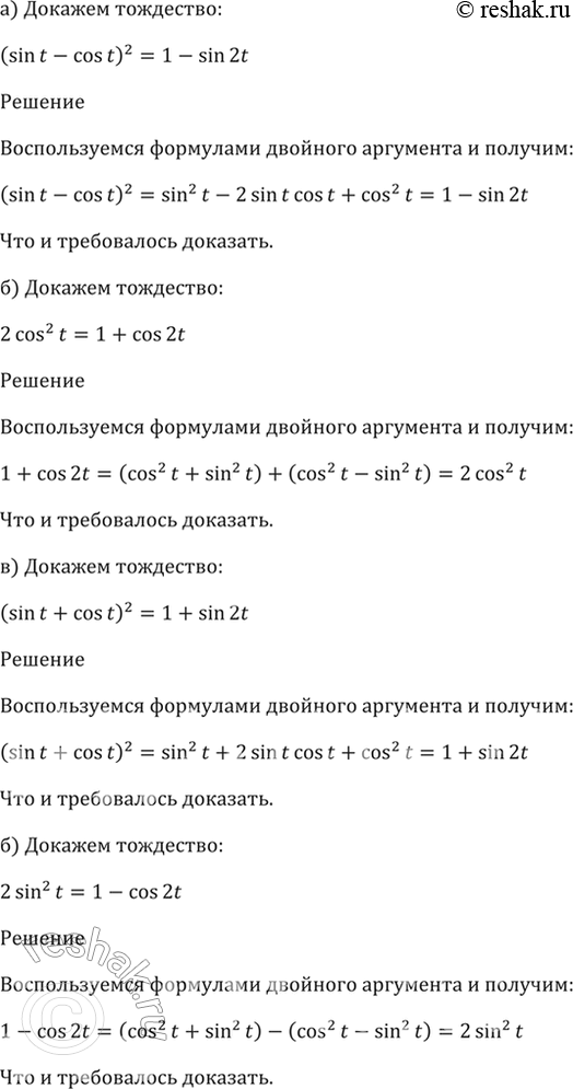
21.17 Докажите тождество:
a) (sin t - cos t)^2 = 1 - sin 2t;
6) 2cos^2 t = 1 + cos 2t;
в) (sin t + cos t)^2 = 1 + sin 2t;
г) 2sin^2 t = 1 - cos 2t.
Похожие решебники
Популярные решебники 10 класс Все решебники
*размещая тексты в комментариях ниже, вы автоматически соглашаетесь с пользовательским соглашением