Упр.21.16 ГДЗ Мордкович 10-11 класс (Алгебра)
Решение #1
Решение #2

Рассмотрим вариант решения задания из учебника Мордкович, Семенов 10 класс, Мнемозина:
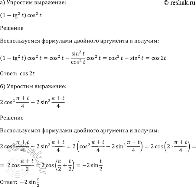
21.16
a) (1 - tg^2 t) * cos^2 t;
6) 2cos^2 (РїРё + t)/4 - 2sin^2 (РїРё + t)/4.
Похожие решебники
Популярные решебники 10 класс Все решебники
*размещая тексты в комментариях ниже, вы автоматически соглашаетесь с пользовательским соглашением