Упр.21.10 ГДЗ Мордкович 10-11 класс (Алгебра)
Решение #1
Решение #2

Рассмотрим вариант решения задания из учебника Мордкович, Семенов 10 класс, Мнемозина:
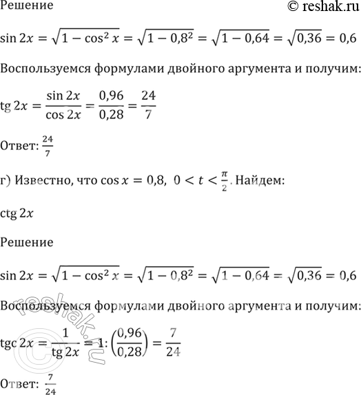
21.10 Известно, что cos x = 0,8, 0 < x < пи/2. Найдите:
a) sin 2x;
6) cos 2x;
в) tg 2x;
г) ctg 2x.
Похожие решебники
Популярные решебники 10 класс Все решебники
*размещая тексты в комментариях ниже, вы автоматически соглашаетесь с пользовательским соглашением