Упр.21.13 ГДЗ Мордкович 10-11 класс (Алгебра)
Решение #1
Решение #2

Рассмотрим вариант решения задания из учебника Мордкович, Семенов 10 класс, Мнемозина:
21.13 Упростите выражение:
а) sin t / (2cos^2 t/2);
б) cos t / (cos t/2 + sin t/2);
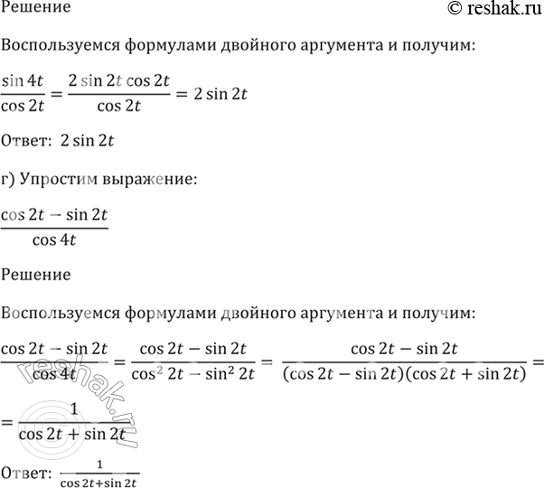
в) sin 4t / cos 2t;
г) (cos 2t - sin 2t) / cos 4t.
Похожие решебники
Популярные решебники 10 класс Все решебники
*размещая тексты в комментариях ниже, вы автоматически соглашаетесь с пользовательским соглашением