Упр.20.9 ГДЗ Мордкович 10-11 класс (Алгебра)
Решение #1
Решение #2

Рассмотрим вариант решения задания из учебника Мордкович, Семенов 10 класс, Мнемозина:
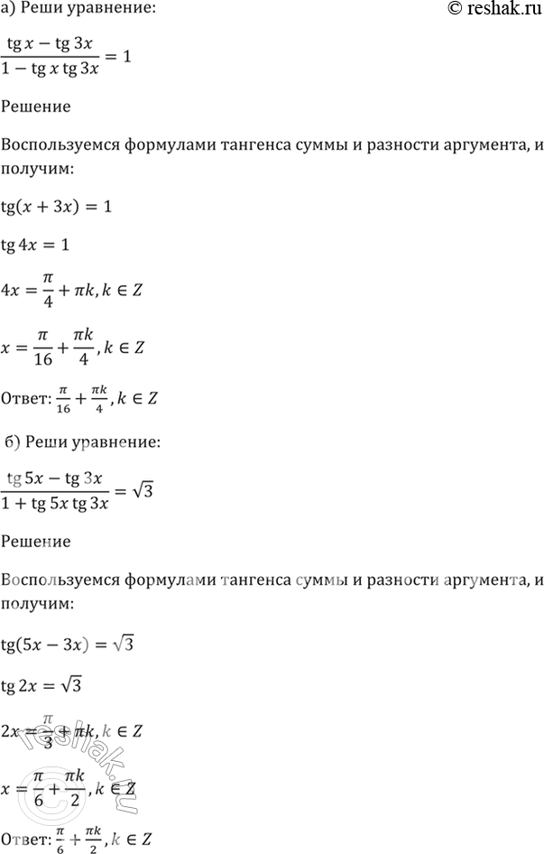
20.9 Решите уравнение:
а) (tg x + tg 3x) / (1 - tg x * tg 3x) = 1;
6) (tg 5x - tg 3x) / (1 + tg 3x * tg 5x) = корень(3).
Похожие решебники
Популярные решебники 10 класс Все решебники
*К сожалению, временные проблемы с публикацией комментариев с мобильных устройств.