Упр.20.15 ГДЗ Мордкович 10-11 класс (Алгебра)
Решение #1
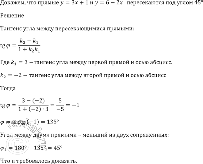
Решение #2

Рассмотрим вариант решения задания из учебника Мордкович, Семенов 10 класс, Мнемозина:
20.15 Докажите, что прямые у = 3х + 1 и у = 6 - 2х пересекаются под углом 45 градусов.
Похожие решебники
Популярные решебники 10 класс Все решебники
*размещая тексты в комментариях ниже, вы автоматически соглашаетесь с пользовательским соглашением