Упр.20.3 ГДЗ Мордкович 10-11 класс (Алгебра)
Решение #1
Решение #2

Рассмотрим вариант решения задания из учебника Мордкович, Семенов 10 класс, Мнемозина:
20.3
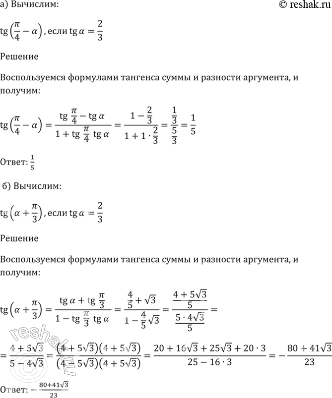
a) tg (пи/4 - a), если tg a = 2/3;
6) tg (a + пи/3), если tg a = 4/5;
в) tg (пи/2 + a), если ctg a = 4/3;
г) tg (a - пи/4), если ctg a = 1,6.
Похожие решебники
Популярные решебники 10 класс Все решебники
*размещая тексты в комментариях ниже, вы автоматически соглашаетесь с пользовательским соглашением