Упр.20.13 ГДЗ Мордкович 10-11 класс (Алгебра)
Решение #1
Решение #2

Рассмотрим вариант решения задания из учебника Мордкович, Семенов 10 класс, Мнемозина:
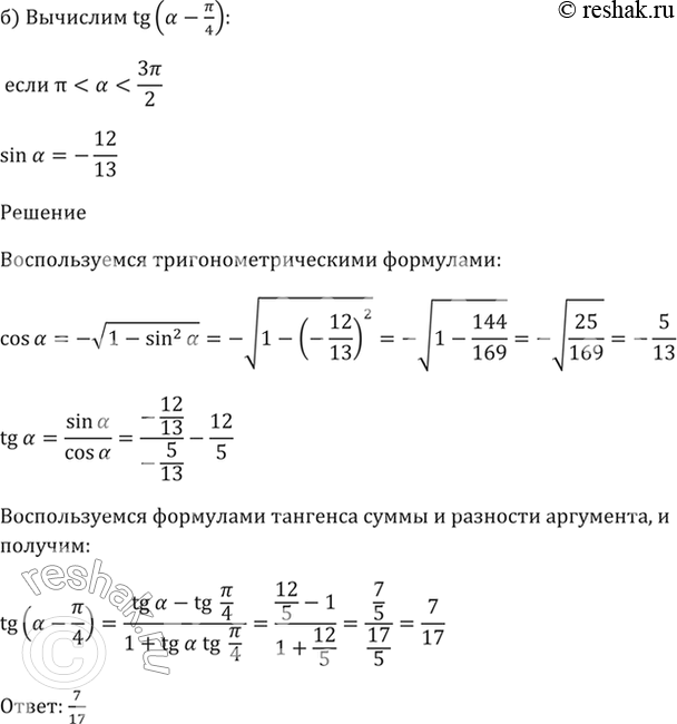
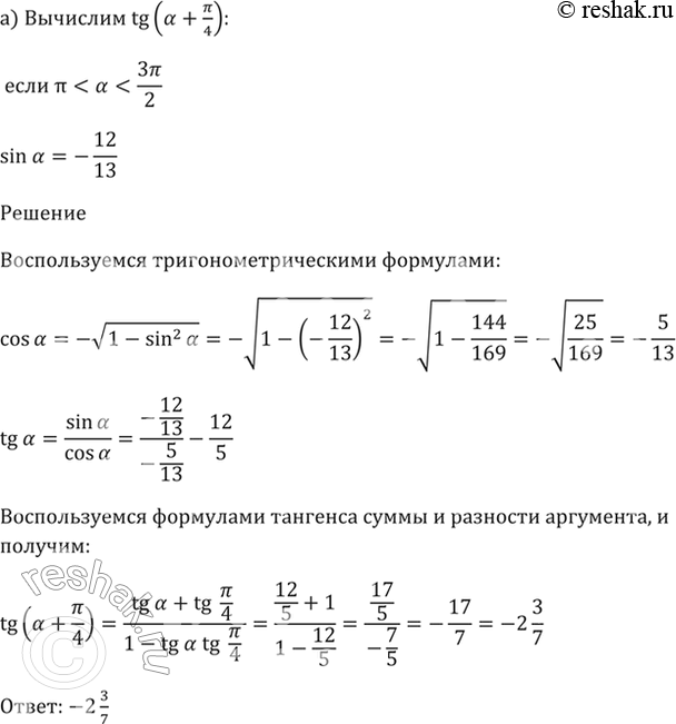
20.13 Известно, что sin a = -12/13, пи < а < 3пи/2. Найдите:
a) tg (a + пи/4);
6) tg (a - пи/4).
Похожие решебники
Популярные решебники 10 класс Все решебники
*размещая тексты в комментариях ниже, вы автоматически соглашаетесь с пользовательским соглашением