Упр.19.26 ГДЗ Мордкович 10-11 класс (Алгебра)
Решение #1
Решение #2

Рассмотрим вариант решения задания из учебника Мордкович, Семенов 10 класс, Мнемозина:
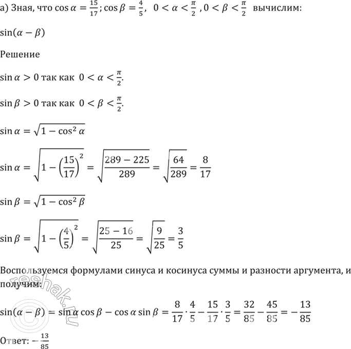
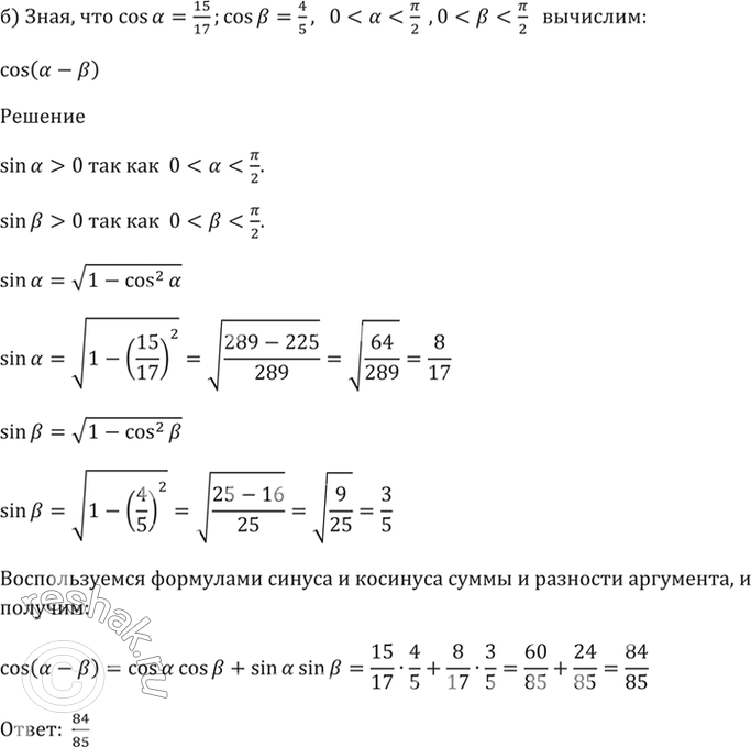
19.26 Зная, что cos a = 15/17, cos b = 4/5, 0 < a < пи, 0 < b < пи/2, найдите значение выражения:
а) sin (a - b);
б) cos (a - b).
Похожие решебники
Популярные решебники 10 класс Все решебники
*размещая тексты в комментариях ниже, вы автоматически соглашаетесь с пользовательским соглашением