Упр.19.27 ГДЗ Мордкович 10-11 класс (Алгебра)
Решение #1
Решение #2

Рассмотрим вариант решения задания из учебника Мордкович, Семенов 10 класс, Мнемозина:
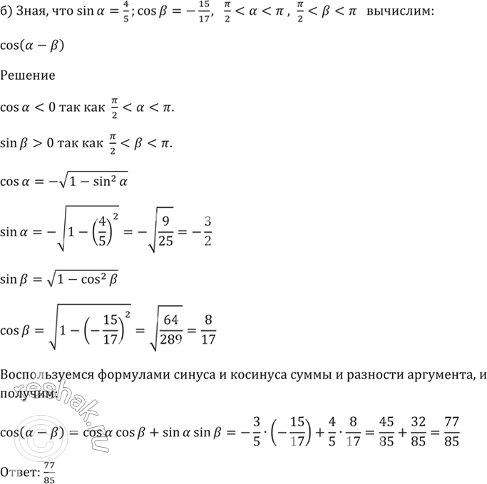
19.27 Зная, что sin а = 4/5, cos b = -15/17, пи/2 < а < пи, пи/2 < b < пи, найдите значение выражения:
a) sin (а - b);
б) cos (а - b).
Похожие решебники
Популярные решебники 10 класс Все решебники
*размещая тексты в комментариях ниже, вы автоматически соглашаетесь с пользовательским соглашением