Упр.20.2 ГДЗ Мордкович 10-11 класс (Алгебра)
Решение #1
Решение #2

Рассмотрим вариант решения задания из учебника Мордкович, Семенов 10 класс, Мнемозина:
20.2
а) (tg 25 + tg 20) / (1 - tg 25 * tg 20);
6) (1 - tg 70 * tg 65) / (tg 70 + tg 65);
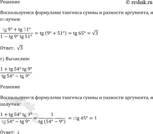
в) (tg 9 + tg 51) / (1 - tg 9 * tg 51);
г) (1 + tg 54 tg 9) / (tg 54 - tg 9).
Похожие решебники
Популярные решебники 10 класс Все решебники
*размещая тексты в комментариях ниже, вы автоматически соглашаетесь с пользовательским соглашением