Упр.18.27 ГДЗ Мордкович 10-11 класс (Алгебра)
Решение #1
Решение #2

Рассмотрим вариант решения задания из учебника Мордкович, Семенов 10 класс, Мнемозина:
18.27 Решите уравнение:
а) 5sin^2 x - 14sin x * cos x - 3cos^2 x = 2;
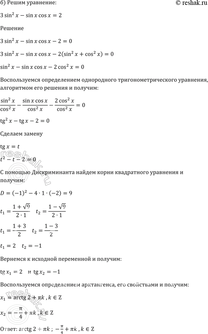
б) 3sin^2 x - sin x * cos x = 2;
в) 2cos^2 x - sin x * cos x + 5sin^2 x = 3;
г) 4sin^2 x - 2sin x * cos x = 3.
Похожие решебники
Популярные решебники 10 класс Все решебники
*К сожалению, временные проблемы с публикацией комментариев с мобильных устройств.