Упр.18.30 ГДЗ Мордкович 10-11 класс (Алгебра)
Решение #1
Решение #2

Рассмотрим вариант решения задания из учебника Мордкович, Семенов 10 класс, Мнемозина:
18.30
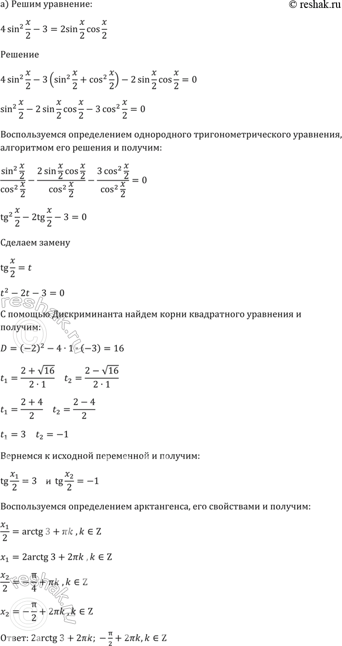
a) 4sin^2 x/2 - 3 = 2sin x/2 * cos x/2;
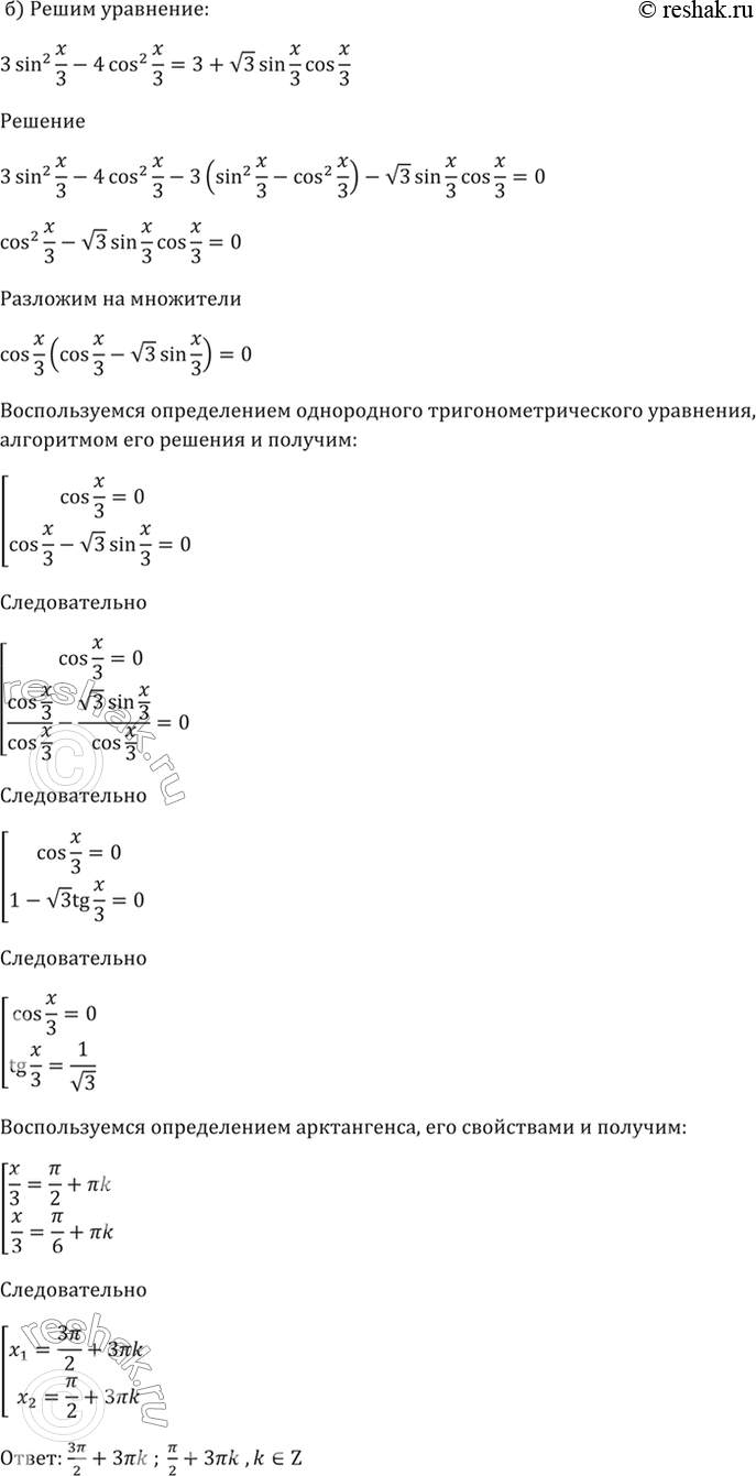
6) 3sin^2 x/3 + 4cos^2 x/3 = 3 + корень(3)sin x/3 * cos x/3.
Похожие решебники
Популярные решебники 10 класс Все решебники
*размещая тексты в комментариях ниже, вы автоматически соглашаетесь с пользовательским соглашением