Упр.18.21 ГДЗ Мордкович 10-11 класс (Алгебра)
Решение #1
Решение #2

Рассмотрим вариант решения задания из учебника Мордкович, Семенов 10 класс, Мнемозина:
18.21
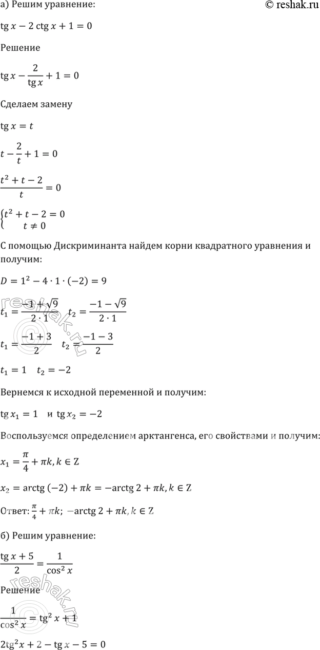
a) tg x - 2ctg x + 1 = 0;
6) (tg x + 5)/2 = 1/(cos^2 x);
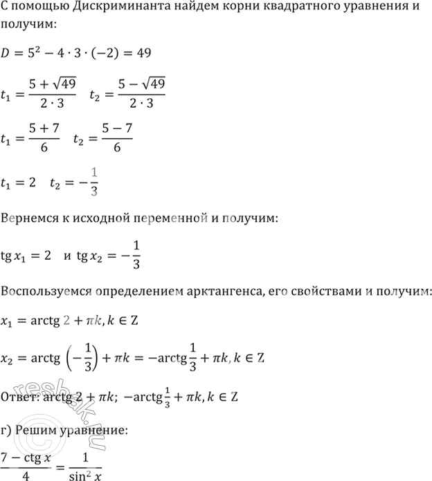
РІ) 2ctg x - 3tg x + 5 = 0;
Рі) (7 - ctg x)/4 = 1/(sin^2 x).
Похожие решебники
Популярные решебники 10 класс Все решебники
*размещая тексты в комментариях ниже, вы автоматически соглашаетесь с пользовательским соглашением