Упр.18.32 ГДЗ Мордкович 10-11 класс (Алгебра)
Решение #1
Решение #2

Рассмотрим вариант решения задания из учебника Мордкович, Семенов 10 класс, Мнемозина:
18.32
a) cos (РїРё/2 - x/2) - 3cos (РїРё - x/2) = 0;
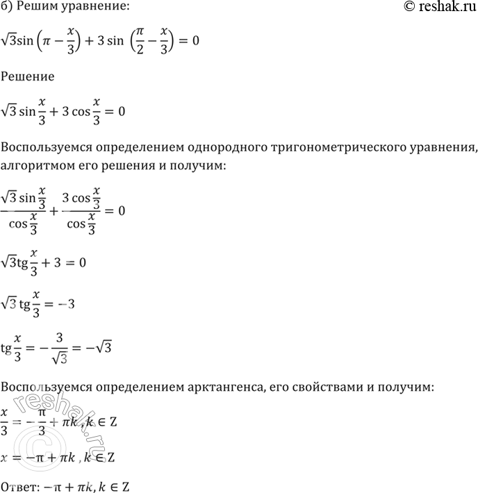
6) корень(3)sin (пи - x/3) + 3sin (пи/2 - x/3) = 0.
Похожие решебники
Популярные решебники 10 класс Все решебники
*размещая тексты в комментариях ниже, вы автоматически соглашаетесь с пользовательским соглашением