Упр.18.23 ГДЗ Мордкович 10-11 класс (Алгебра)
Решение #1
Решение #2

Рассмотрим вариант решения задания из учебника Мордкович, Семенов 10 класс, Мнемозина:
18.23
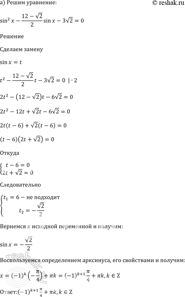
a) sin^2 x - (12 - корень(2))/2 * sin x - 3корень(2) = 0;
6) cos^2 x - (8 - корень(3))/2 * cos x - 2корень(3) = 0.
Похожие решебники
Популярные решебники 10 класс Все решебники
*К сожалению, временные проблемы с публикацией комментариев с мобильных устройств.