Упр.18.24 ГДЗ Мордкович 10-11 класс (Алгебра)
Решение #1
Решение #2

Рассмотрим вариант решения задания из учебника Мордкович, Семенов 10 класс, Мнемозина:
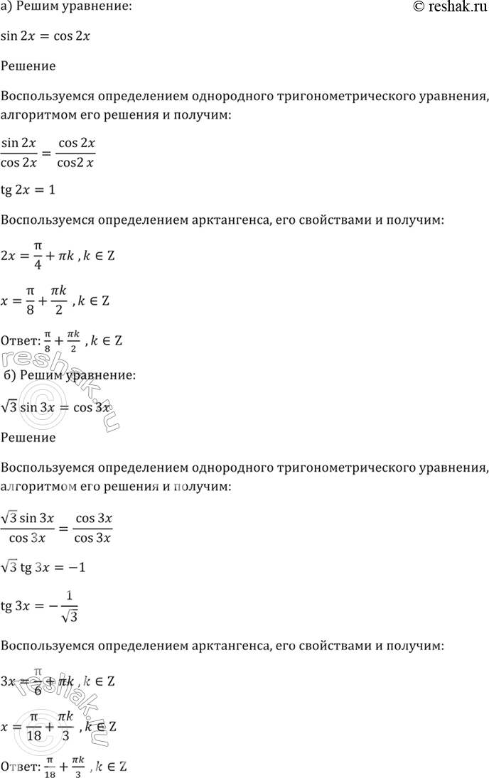
18.24
а) sin 2x = cos2x;
б) корень(3)sin Зх = cos Зх;
в) sin x/2 = корень(3)cos x2;
г) корень(2)sin 17x = корень(б)cos 17x.
Похожие решебники
Популярные решебники 10 класс Все решебники
*размещая тексты в комментариях ниже, вы автоматически соглашаетесь с пользовательским соглашением