Упр.815 ГДЗ Макарычев Миндюк 8 класс (Алгебра)
Решение #1 (Учебник 2024)
Решение #2 (Учебник 2024)
Решение #3 (Учебник 2024)
Решение #4 (Учебник 2019)
Решение #5 (Учебник 2019)

Рассмотрим вариант решения задания из учебника Макарычев, Миндюк, Нешков 8 класс, Просвещение:
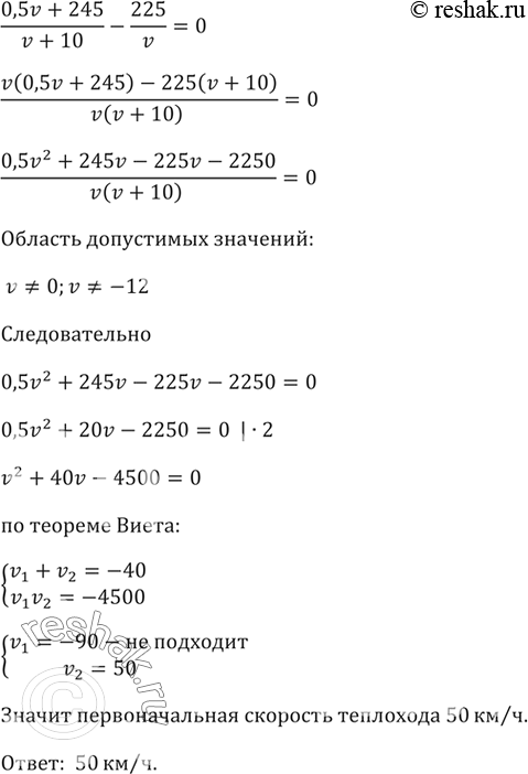
Теплоход отправился от пристани А до пристани В, расстояние между которыми 225 км. Через 1,5 ч после отправления он был задержан на 1/2 ч и, чтобы прийти в пункт назначения вовремя, увеличил скорость на 10 км/ч. Найдите первоначальную скорость теплохода.
Изобразите на координатной прямой множество чисел, удовлетворяющих неравенству:
а) х >= -2;
б) х <= 3;
в) х > 8;
г) х < -5;
д) х > 0,3;
е) х <= — 8,1.
Похожие решебники
Популярные решебники 8 класс Все решебники
*размещая тексты в комментариях ниже, вы автоматически соглашаетесь с пользовательским соглашением