Упр.818 ГДЗ Макарычев Миндюк 8 класс (Алгебра)
Решение #1 (Учебник 2024)
Решение #2 (Учебник 2024)
Решение #3 (Учебник 2024)
Решение #4 (Учебник 2019)
Решение #5 (Учебник 2019)

Рассмотрим вариант решения задания из учебника Макарычев, Миндюк, Нешков 8 класс, Просвещение:
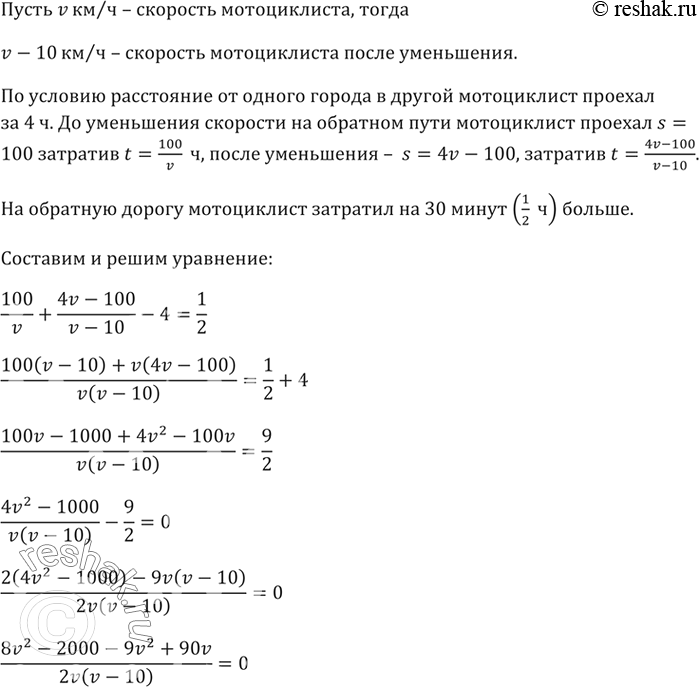
Мотоциклист ехал из одного города в другой 4 ч. На обратном пути первые 100 км он ехал с той же скоростью, а затем уменьшил её на 10 км/ч и поэтому на обратный путь затратил на 30 мин больше. Найдите расстояние между городами.
Какие из чисел -1,6; -1,5; -1; 0; 3; 5,1; 6,5 принадлежат промежутку:
а) [-1,5; 6,5]; б) (3; +бесконечность); в) (-бесконечность; -1]?
Похожие решебники
Популярные решебники 8 класс Все решебники
*размещая тексты в комментариях ниже, вы автоматически соглашаетесь с пользовательским соглашением