Упр.819 ГДЗ Макарычев Миндюк 8 класс (Алгебра)
Решение #1 (Учебник 2024)
Решение #2 (Учебник 2024)
Решение #3 (Учебник 2024)
Решение #4 (Учебник 2019)
Решение #5 (Учебник 2019)

Рассмотрим вариант решения задания из учебника Макарычев, Миндюк, Нешков 8 класс, Просвещение:
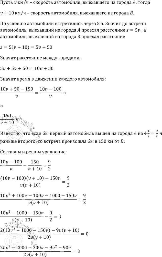
Из двух городов А и В выходят одновременно два автомобиля и встречаются через 5 ч. Скорость автомобиля, выходящего из А, на 10 км/ч меньше скорости другого автомобиля. Если бы первый автомобиль вышел из А на 4*1/2 ч раньше второго, то встреча произошла бы в 150 км от В. Найдите расстояние между городами А и В.
Принадлежит ли интервалу (1,5; 2,4) число:
а) корень 2; б) корень 3; в) корень 5; г) корень 6?
Похожие решебники
Популярные решебники 8 класс Все решебники
*размещая тексты в комментариях ниже, вы автоматически соглашаетесь с пользовательским соглашением