Упр.809 ГДЗ Макарычев Миндюк 8 класс (Алгебра)
Решение #1 (Учебник 2024)
Решение #2 (Учебник 2024)
Решение #3 (Учебник 2024)
Решение #4 (Учебник 2019)
Решение #5 (Учебник 2019)

Рассмотрим вариант решения задания из учебника Макарычев, Миндюк, Нешков 8 класс, Просвещение:
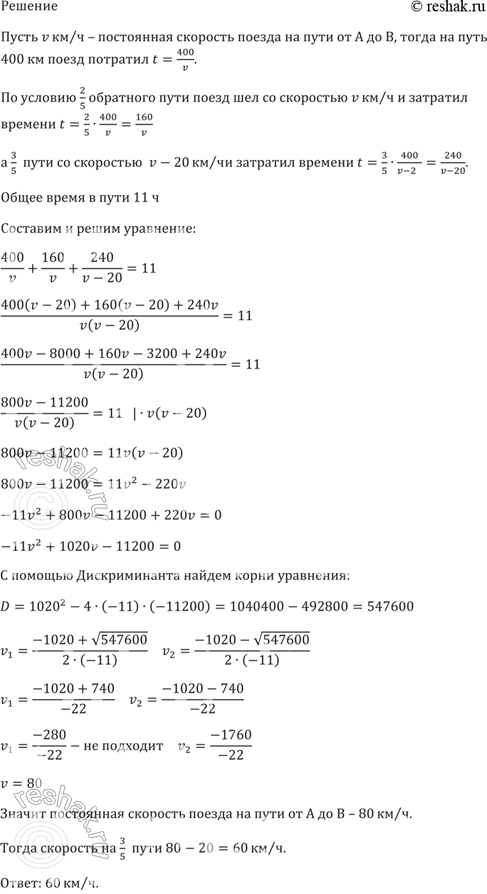
Расстояние от А до В, равное 400 км, поезд прошёл с некоторой постоянной скоростью;2/5 обратного пути из В в А он шёл с той же скоростью, а потом уменьшил скорость на 20 км/ч. Найдите скорость поезда на последнем участке, если на всю дорогу было затрачено 11 ч.
Термометр показывает температуру с точностью до 1 °С. Измеряя им температуру воздуха, нашли, что она равна 16 °С. С какой относительной точностью выполнено измерение?
Похожие решебники
Популярные решебники 8 класс Все решебники
*размещая тексты в комментариях ниже, вы автоматически соглашаетесь с пользовательским соглашением