Упр.792 ГДЗ Макарычев Миндюк 8 класс (Алгебра)
Решение #1 (Учебник 2024)
Решение #2 (Учебник 2019)
Решение #3 (Учебник 2024)

Рассмотрим вариант решения задания из учебника Макарычев, Миндюк, Нешков 8 класс, Просвещение:
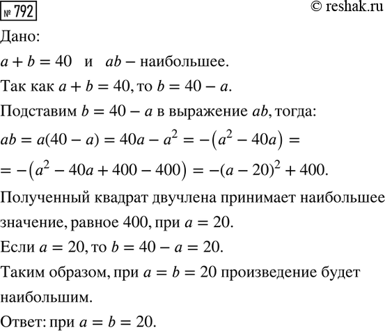
Сумма положительных чисел а и b равна 40. При каких значениях а и b их произведение будет наибольшим?
Округлите число 2,525 до десятых. Найдите относительную погрешность приближения, полученного при округлении.
Похожие решебники
Популярные решебники 8 класс Все решебники
*К сожалению, временные проблемы с публикацией комментариев с мобильных устройств.