Упр.788 ГДЗ Макарычев Миндюк 8 класс (Алгебра)
Решение #1 (Учебник 2024)
Решение #2 (Учебник 2019)
Решение #3 (Учебник 2019)
Решение #4 (Учебник 2019)

Рассмотрим вариант решения задания из учебника Макарычев, Миндюк, Нешков 8 класс, Просвещение:
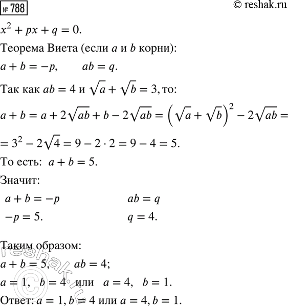
Пусть а и b — корни трёхчлена x^2 + px + q, причём ab = 4 и va + vb = 3. Чему равно а и чему равно b?
На коробке конфет указано, что она должна храниться при температуре 16 ± 3 °С. Удовлетворяет ли этому условию температура воздуха, равная:
а) 18°; б) 21°; в) 14,5°; г) 12,5°?
Похожие решебники
Популярные решебники 8 класс Все решебники
*К сожалению, временные проблемы с публикацией комментариев с мобильных устройств.