Упр.1029 ГДЗ Алимов 10-11 класс (Алгебра)
Решение #1
Решение #2

Рассмотрим вариант решения задания из учебника Алимов, Колягин, Ткачёва 11 класс, Просвещение:
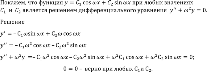
1029 Показать, что функция у = Сх coswх + С2 sinwх при любых значениях С1 и С2 является решением дифференциального уравнения у" + w2у = 0.
Популярные решебники 11 класс Все решебники
*размещая тексты в комментариях ниже, вы автоматически соглашаетесь с пользовательским соглашением