Упр.1027 ГДЗ Алимов 10-11 класс (Алгебра)
Решение #1
Решение #2

Рассмотрим вариант решения задания из учебника Алимов, Колягин, Ткачёва 11 класс, Просвещение:
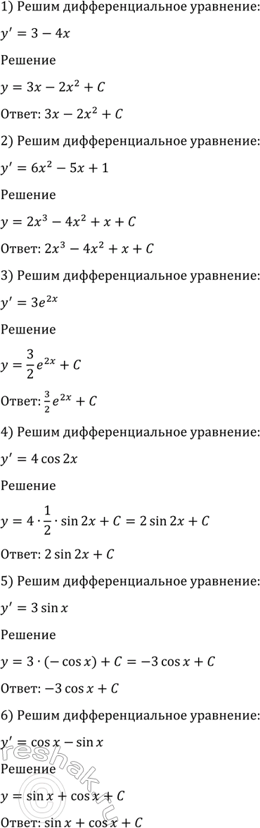
1027 Решить дифференциальное уравнение:
1) у' = 3 - 4х;
2) у' = 6х2 - 8x + 1;
3) у' = 3е2х;
4) у' = 4 cos 2х;
5) у' = 3 sin х;
6) у' = cos х - sin х.
Популярные решебники 11 класс Все решебники
*размещая тексты в комментариях ниже, вы автоматически соглашаетесь с пользовательским соглашением