№871 ГДЗ Рымкевич 10-11 класс (Физика)
Решение #1
Решение #2
Решение #3

Рассмотрим вариант решения задания из учебника Рымкевич 10-11 класс, Дрофа:
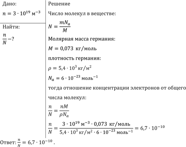
Концентрация электронов проводимости в германии при комнатной температуре n= 3 • 1019 м-3. Какую часть составляет число электронов проводимости от общего числа атомов?
Популярные решебники 10-11 класс Все решебники
*размещая тексты в комментариях ниже, вы автоматически соглашаетесь с пользовательским соглашением