№877 ГДЗ Рымкевич 10-11 класс (Физика)
Решение #1
Решение #2

Рассмотрим вариант решения задания из учебника Рымкевич 10-11 класс, Дрофа:
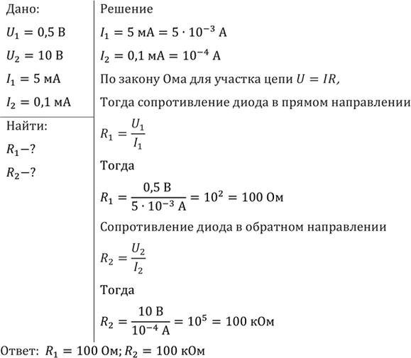
Найти сопротивление полупроводникового диода в прямом и обратном направлениях тока, если при напряжении на диоде 0,5 В сила тока 5 мА, а при напряжении 10 В сила тока 0,1 мА.
Популярные решебники 10-11 класс Все решебники
*размещая тексты в комментариях ниже, вы автоматически соглашаетесь с пользовательским соглашением