№870 ГДЗ Рымкевич 10-11 класс (Физика)
Решение #1
Решение #2
Решение #3

Рассмотрим вариант решения задания из учебника Рымкевич 10-11 класс, Дрофа:
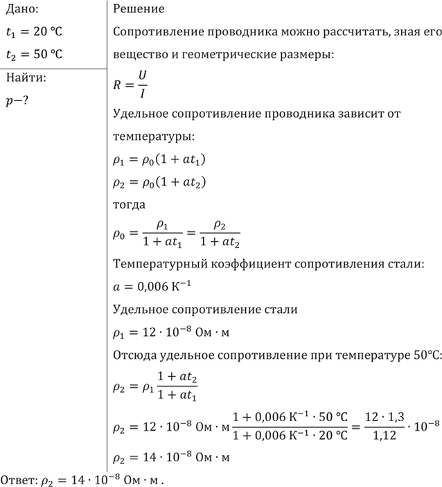
Найти удельное сопротивление стали при 50 °С. Учтите, что в таблице 9 приложений приведены удельные сопротивления при 20 °С.
Популярные решебники 10-11 класс Все решебники
*К сожалению, временные проблемы с публикацией комментариев с мобильных устройств.