№520 ГДЗ Рымкевич 10-11 класс (Физика)
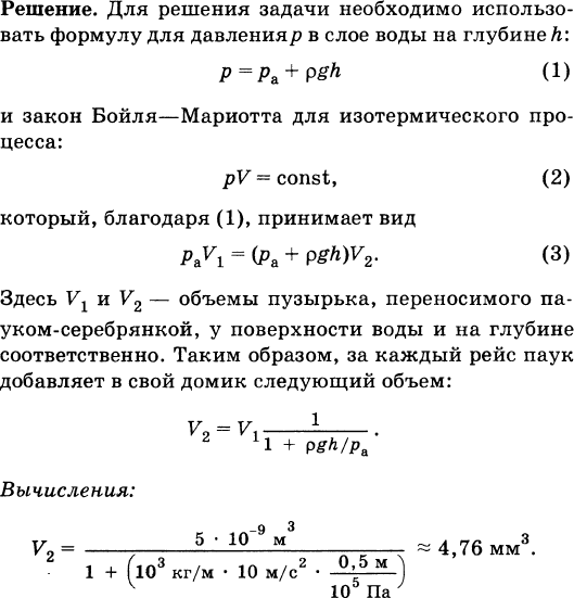
Решение #1
Решение #2
Решение #3

Рассмотрим вариант решения задания из учебника Рымкевич 10-11 класс, Дрофа:
Водяной паук-серебрянка строит в воде воздушный домик, перенося на лапках и брюшке пузырьки атмосферного воздуха и помещая их под купол паутины, прикрепленной концами к водным растениям. Сколько рейсов надо сделать пауку, чтобы на глубине 50 см построить домик объемом 1 см3, если каждый раз он берет 5 мм3 воздуха под атмосферным давлением?
Популярные решебники 10-11 класс Все решебники
*размещая тексты в комментариях ниже, вы автоматически соглашаетесь с пользовательским соглашением